甘肃政府服务网·东乡县
登录
|
注册
个人注册
法人注册
用户空间
退出登录
无障碍浏览
搜本站
搜全州
搜本站
搜索
网站首页
领导之窗
政务动态
政府公开
政务服务
政民互动
专题专栏
招商引资
政务新媒体
魅力东乡
首页
>
政府信息公开
>
乡镇部门链接
>
部门信息公开平台
>
县环保局
>
法定主动公开内容
>
环境保护
>
环境执法信息
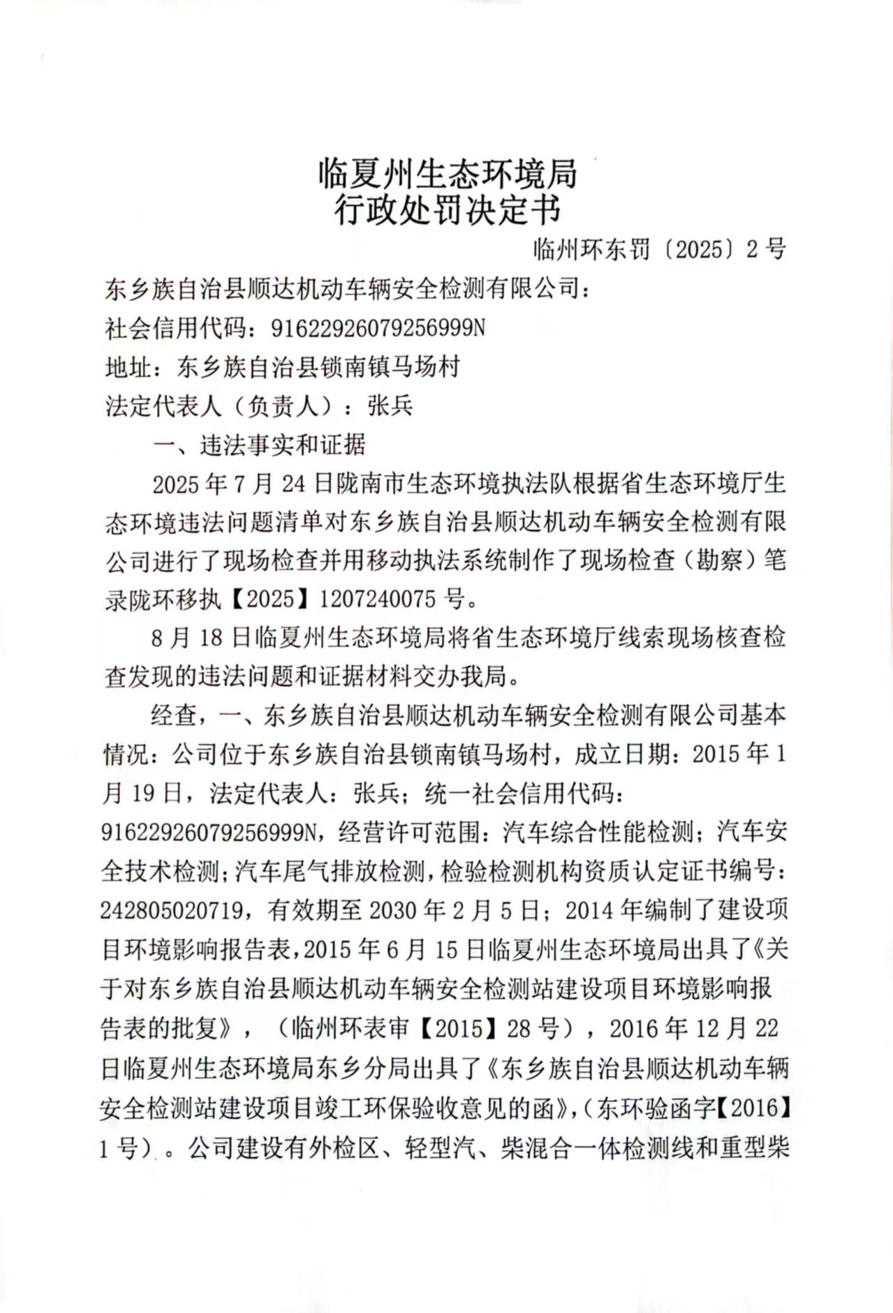
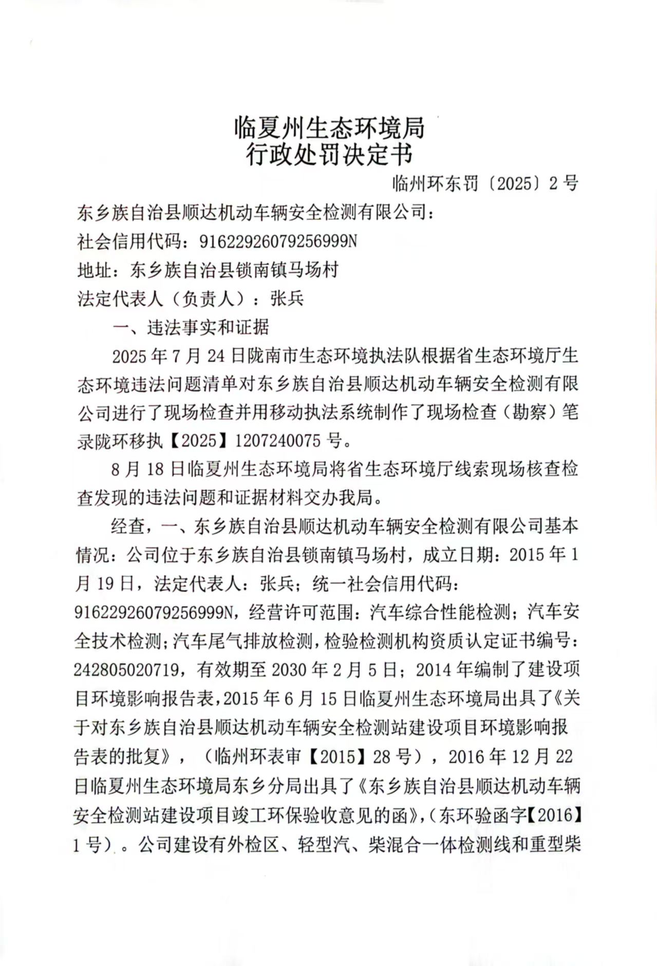
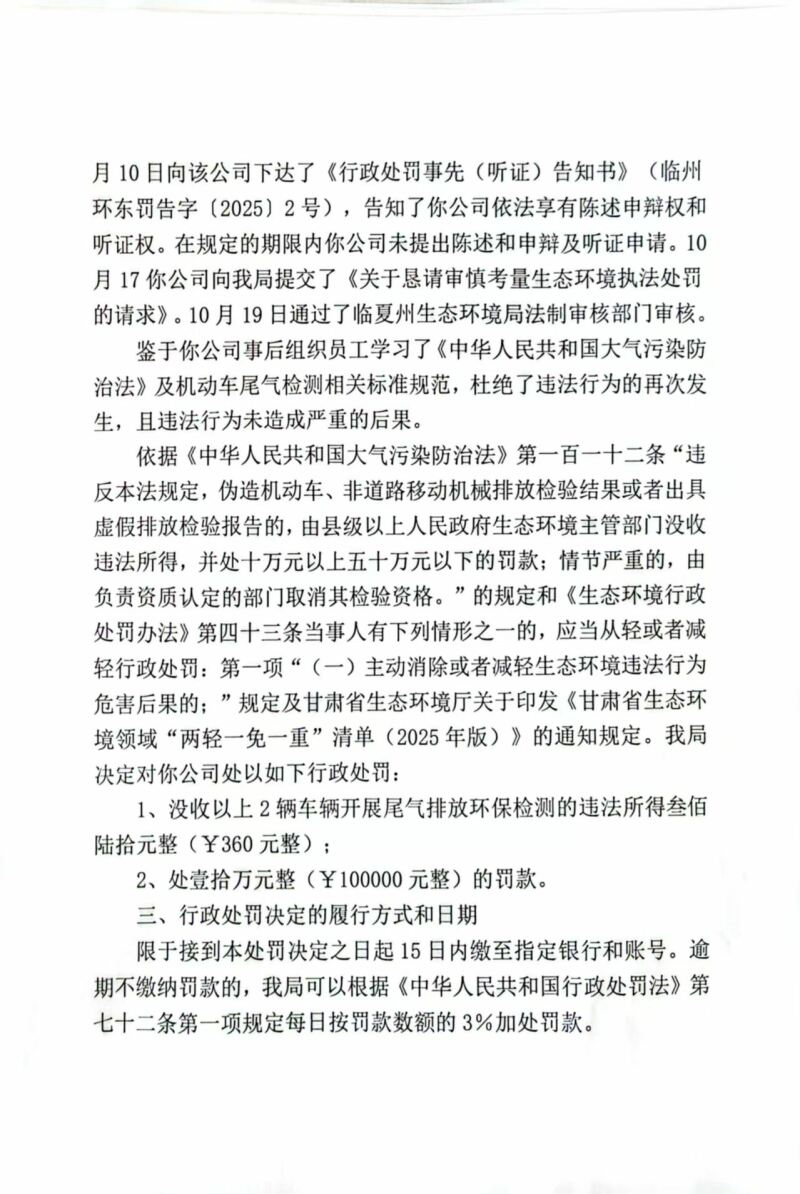
临夏州生态环境局行政处罚决定书
来源:县环保局
发布时间:2025-12-08
字号:
大
中
小
收藏
_page_break_tag_
关闭
打印
纠错
x